Define DFM: A Step-by-Step Guide for Medical Device Manufacturers
Learn to define DFM and streamline medical device manufacturing for better efficiency and...
Understanding embedded systems is essential in the current technology-driven landscape, where specialized devices significantly impact sectors such as healthcare and the Internet of Things (IoT). This guide provides a structured roadmap for manufacturers aiming to navigate the complexities of embedded systems, covering foundational concepts and the selection of appropriate programming languages and tools. As the demand for efficient and reliable integrated solutions continues to rise, manufacturers must consider how to equip themselves with the necessary skills and knowledge to excel in this rapidly evolving field.
Embedded devices are specialized computing units designed to execute dedicated functions within larger mechanical or electrical frameworks. They consist of both hardware and software components that work together to perform specific tasks. Key characteristics include:
Dedicated Functionality: Unlike general-purpose computers, embedded systems are specifically tailored for particular applications, such as controlling medical devices or managing IoT devices. This customized approach ensures accuracy and reliability, which are critical in fields like healthcare, where integrated technologies are projected to constitute a significant share of healthcare devices by 2026.
Real-Time Operation: Many embedded devices function in real-time, necessitating the ability to process inputs and generate outputs within strict time constraints. This capability is vital in healthcare applications, where timely data processing can significantly impact patient outcomes.
Integration: Embedded devices often integrate with other hardware components, such as sensors and actuators, facilitating interaction with the physical environment. This integration is essential for the development of advanced healthcare instruments that require seamless communication between components.
Understanding these fundamental concepts is crucial for learning how to learn embedded systems, as they underpin the design and development of efficient integrated solutions. Case studies illustrate their application across various domains, demonstrating how dedicated functionality and real-time operation enhance the performance of healthcare tools and other critical technologies.

An embedded system consists of several essential components that collaborate to ensure functionality and efficiency:
Microcontroller/Microprocessor: This component acts as the system's brain, executing instructions and processing data. The choice of microcontroller is particularly critical in healthcare equipment, as it directly impacts performance and power consumption. For instance, 32-bit microcontrollers are commonly employed in healthcare applications due to their enhanced capabilities. Voler Systems incorporates advanced microcontrollers in their designs, ensuring optimal performance for wearable health equipment.
Memory: This component is vital for storing data and program instructions, encompassing both volatile (RAM) and non-volatile (ROM) memory. The type of memory selected can significantly influence the performance of the system, especially in applications requiring rapid data access and processing. Recent advancements indicate that optimized memory types can lead to improved efficiency in healthcare equipment, a key focus for Voler Systems as they develop solutions for continuous vital signs monitoring.
Input/Output Interfaces: These interfaces facilitate communication between the embedded architecture and external components, such as sensors and actuators, enabling real-time data collection and response. Voler Systems emphasizes the importance of these interfaces in their designs to enhance the functionality of healthcare instruments.
Power Supply: A reliable power supply is essential for providing the necessary energy for the operation of the system, particularly in battery-operated medical devices where energy efficiency is crucial. Voler Systems employs ultra-low power design strategies to extend battery life, ensuring that products can operate longer between charges.
Understanding the structure of these elements is critical for developing efficient integrated solutions. Recent advancements in embedded architecture, particularly in healthcare applications, have led to improved performance and energy efficiency, allowing devices to operate longer between charges. For example, the integration of advanced microcontrollers and optimized memory types has enhanced the functionalities of wearable health tools, facilitating continuous physiological monitoring and timely interventions. Furthermore, the incorporation of AI-assisted engineering and machine learning inference engines enables on-device pattern recognition, further augmenting the capabilities of these technologies. Case studies illustrate how these architectural choices can lead to significant improvements in patient care and equipment reliability, while also addressing the regulatory compliance challenges that manufacturers face in the development of integrated healthcare tools.

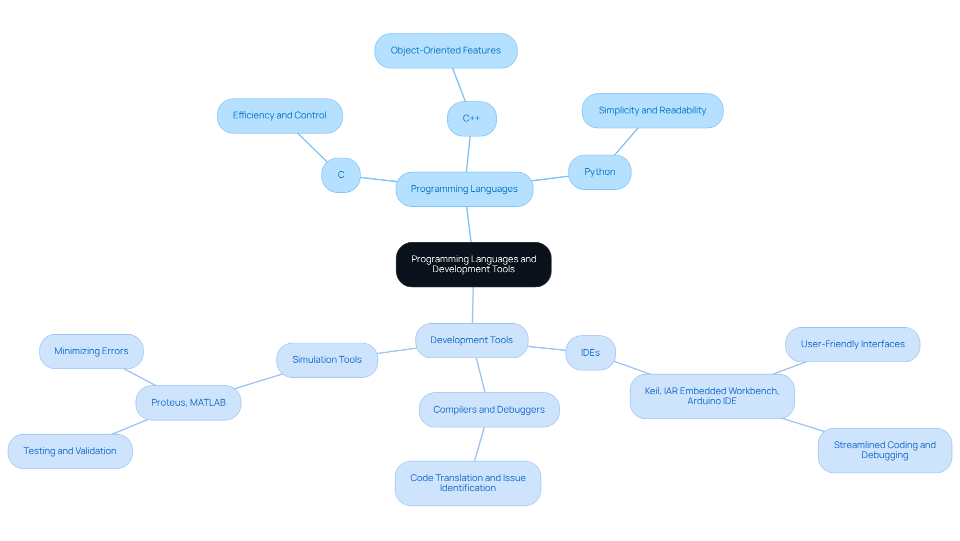
Selecting the appropriate programming language and development tools is crucial for the successful integration of devices, particularly in the medical equipment sector, where efficiency and reliability are paramount. The most commonly utilized languages include:
In addition to programming languages, the selection of development tools significantly impacts the development process. Key tools include:
As the demand for efficient wireless medical devices escalates, the integration of AI-driven engineering and FPGA technology into the development process becomes increasingly vital. Statistics indicate that 44% of developers in 2024 will utilize Embedded Linux and FreeRTOS as their operating platforms, highlighting a trend towards open-source solutions that enhance flexibility and collaboration in development. Furthermore, the integrated technologies market is projected to reach approximately US$283.90 billion by 2034, underscoring the importance of selecting the right tools and languages to meet the needs of this expanding sector. By carefully choosing the appropriate programming languages and tools, and leveraging the advantages of FPGAs and AI, manufacturers can optimize their development processes and significantly improve the quality and efficiency of their integrated devices, particularly in the medical equipment domain.

Participating in practical projects is essential for mastering integrated technologies. Below are several project ideas to initiate your journey:
To facilitate your learning and project development, consider these valuable resources:
By actively engaging in these projects, you will gain the practical experience necessary for a successful career in embedded systems. This aligns with industry leaders' perspectives that hands-on experience is vital for developing effective project ideas.

Mastering embedded systems is crucial for manufacturers aiming to innovate across various sectors, including healthcare and IoT. This guide presents a structured approach to learning, highlighting the significance of grasping core concepts, key components, programming languages, and practical applications. By concentrating on these areas, manufacturers can acquire the knowledge necessary to develop reliable and efficient embedded solutions.
Key points discussed encompass the foundational characteristics of embedded systems, such as:
The article underscores the importance of selecting suitable microcontrollers, memory types, and programming languages like C, C++, and Python, along with the role of development tools in enhancing productivity. Engaging in hands-on projects and utilizing available resources further reinforces this knowledge, enabling learners to apply theoretical concepts in practical contexts.
The journey of mastering embedded systems transcends mere technical skill acquisition; it fosters innovation and enhances patient outcomes through advanced technologies. As the demand for integrated solutions continues to rise, manufacturers are encouraged to pursue this learning path, leveraging the insights and resources provided in this guide. By doing so, they can contribute to the evolution of embedded systems and seize the opportunities that lie ahead in this dynamic field.
What are embedded systems?
Embedded systems are specialized computing units designed to execute dedicated functions within larger mechanical or electrical frameworks, consisting of both hardware and software components that work together to perform specific tasks.
What is the main characteristic of embedded systems?
The main characteristic of embedded systems is their dedicated functionality, which means they are specifically tailored for particular applications, such as controlling medical devices or managing IoT devices.
Why is real-time operation important in embedded systems?
Real-time operation is important because many embedded devices must process inputs and generate outputs within strict time constraints, which is vital in applications like healthcare where timely data processing can significantly impact patient outcomes.
How do embedded devices integrate with other components?
Embedded devices often integrate with other hardware components, such as sensors and actuators, facilitating interaction with the physical environment, which is essential for developing advanced healthcare instruments that require seamless communication between components.
Why is it important to understand the basics of embedded systems?
Understanding the basics of embedded systems is crucial for learning how to design and develop efficient integrated solutions, as these fundamental concepts underpin the performance of various technologies, including healthcare tools.
