10 Essential Parts of a Product for Medical Device Manufacturers
Explore the key parts of a product essential for medical device manufacturers to enhance...
The realm of technology is increasingly characterized by the seamless integration of hardware and software, with embedded engineering serving as its foundation. This specialized discipline not only propels advancements in everyday devices - ranging from smart home gadgets to essential medical equipment - but also plays a crucial role in enhancing both functionality and efficiency. As the demand for sophisticated embedded systems escalates, particularly within the healthcare sector, engineers encounter significant challenges in ensuring that these technologies adhere to the stringent standards of reliability and safety.
The embedded engineer meaning encompasses a specialized domain focused on the design and development of integrated hardware and software solutions that execute specific functions within broader mechanical or electrical frameworks. These frameworks are prevalent in sectors such as medical apparatus, consumer electronics, and automotive controls, where they perform critical tasks like real-time processing and energy efficiency. Unlike general-purpose computing platforms, dedicated devices are tailored for specific applications, thereby ensuring reliability and operational efficiency.
This field encompasses various disciplines, including hardware design, software development, and system integration, making it essential for advancing modern technology. Projections indicate that by 2026, the number of integrated technologies in medical equipment will significantly increase, driven by the growing demand for sophisticated healthcare solutions. Successful case studies highlight the importance of modularity and scalability in design, enabling products to adapt to user needs and technological advancements.

The meaning of embedded engineering is pivotal in modern technology, driving a variety of tools that enhance daily life. Integrated technologies serve as the backbone of innovation, from smart home devices to advanced healthcare equipment. For instance, in the healthcare sector, devices such as pacemakers and insulin pumps rely on integrated technology for reliable and secure operation.
Voler Systems stands out in this field, utilizing FPGA technology and AI to create innovative solutions that optimize battery life and performance in wireless medical devices. Their offerings include:
These services ensure seamless integration with sensors and actuators. Additionally, their expertise extends to consumer electronics, where smartphones and smartwatches utilize integrated engineering to deliver smooth user experiences.
The rise of the Internet of Things (IoT) has further underscored the importance of integrated engineering, as interconnected devices require sophisticated integrated frameworks to communicate and function effectively. As technology continues to evolve, the demand for skilled engineers, specifically those who understand embedded engineer meaning, is expected to grow, making this field increasingly significant, particularly in the context of medical device innovation.
Case studies demonstrate how Voler Systems has successfully integrated new devices with existing healthcare systems, enhancing patient care through efficient data transfer and improving diagnostic accuracy.

Key characteristics of integrated engineering encompass specificity, efficiency, and real-time operation. The design of embedded devices for particular tasks illustrates the embedded engineer meaning, as it allows for optimization in size, cost, and power consumption. For instance, a heart rate monitor is specifically engineered to accurately measure and report heart rates, utilizing minimal power to extend battery life.
Real-time operation is crucial in integrated applications, which underscores the embedded engineer meaning of processing inputs and generating outputs within strict time constraints. This is particularly vital in applications such as automotive safety systems, where any delay can lead to serious consequences. Dependability is another essential characteristic of integrated engineering, highlighting the embedded engineer meaning that systems must operate reliably under various conditions, especially in safety-critical applications like healthcare devices.
Common errors in manufacturing tests may include:
These issues can result in compliance problems and product failures. Regulatory standards, such as IEC 62304, underscore the need for specialized engineering firms like Voler Systems, which ensure compliance and safety in medical product manufacturing. By focusing on documentation compliance support, Voler Systems aids startups in navigating the complex regulatory landscape, thereby mitigating these common errors and ensuring quality and efficiency in electronic device design. Furthermore, extensive verification and validation processes are imperative in safety-critical applications to mitigate risks and ensure reliability. These characteristics highlight the complexity and significance of integrated engineering in delivering effective technological solutions.

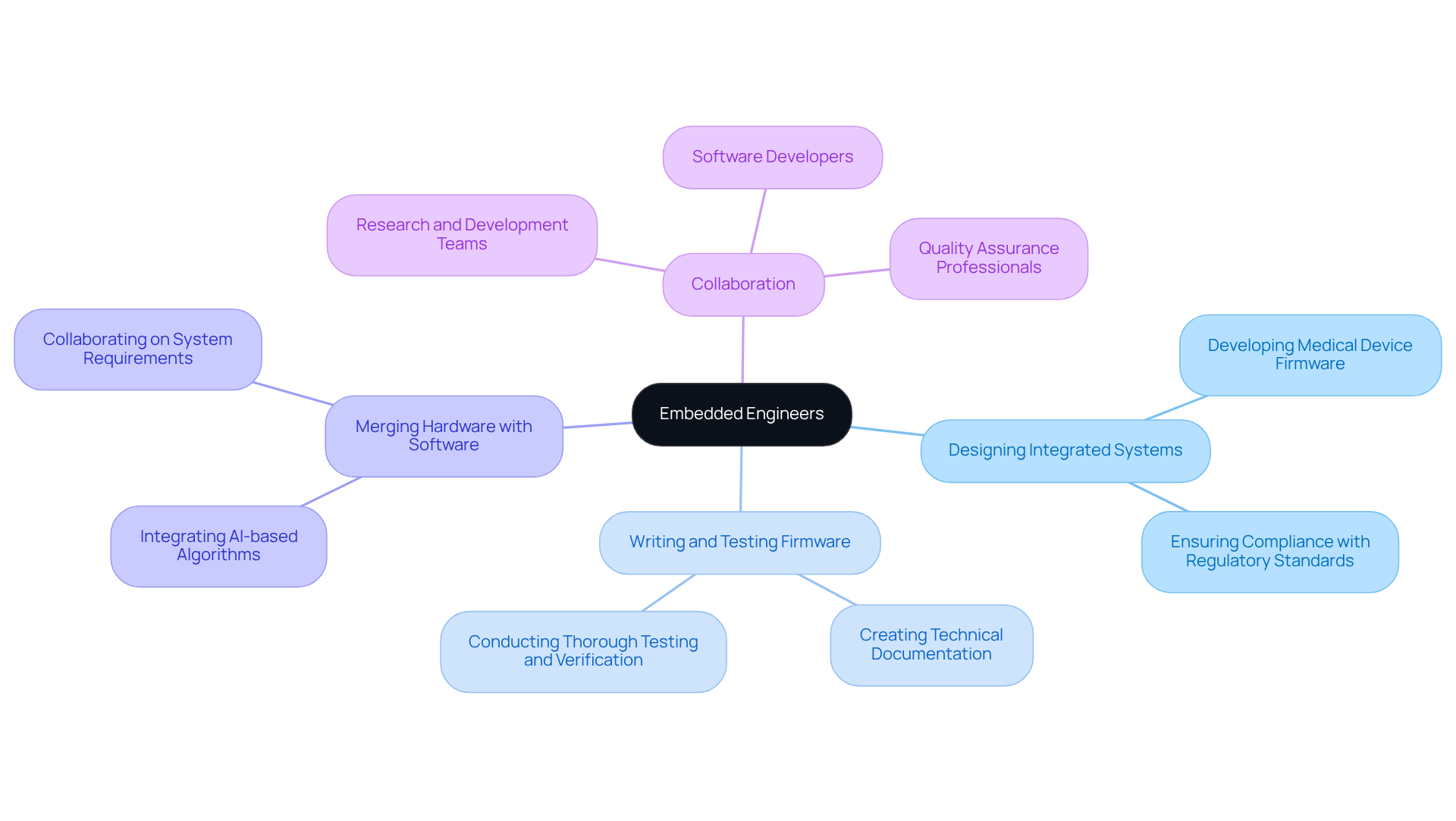
The meaning of embedded engineer is crucial in the development of health-related equipment, as they engage in various tasks that integrate hardware and software. Their responsibilities include:
For example, an embedded engineer may be tasked with developing firmware for a medical device, ensuring compliance with regulatory standards while maintaining reliability and performance.
Collaboration is crucial in this domain; integration engineers often work alongside cross-functional teams, including:
This teamwork is vital for addressing complex challenges and ensuring manufacturability.
As the industry progresses with advancements in artificial intelligence, the Internet of Things, and low-power computing, engineers specializing in integration must stay informed about emerging technologies and trends. This dynamic environment necessitates strong problem-solving skills, adaptability, and a thorough understanding of both hardware and software principles. Notably, a significant portion of embedded engineers are involved in firmware development, underscoring the importance of this skill set in their roles.
In conclusion, the meaning of an embedded engineer's role is multifaceted, requiring a combination of technical expertise, collaboration, and continuous learning to meet the demands of modern medical device development.

The essence of embedded engineering is its critical role in modern technology, serving as a foundation for numerous integrated systems that enhance everyday experiences. By concentrating on the design and development of specialized hardware and software, embedded engineers drive innovations across various sectors, including healthcare, consumer electronics, and automotive systems. This specialization ensures not only efficiency and reliability but also underscores the importance of tailored solutions in achieving optimal performance.
Key insights throughout the article have highlighted how embedded engineering intersects with advancements in technology, particularly regarding the Internet of Things and the growing demand for sophisticated medical devices. The characteristics of embedded systems - specificity, efficiency, and real-time operation - are vital for ensuring that these technologies function seamlessly in safety-critical applications. Moreover, the responsibilities of embedded engineers, which include designing integrated systems and collaborating with cross-functional teams, emphasize their pivotal role in fostering innovation and maintaining compliance with regulatory standards.
As technology continues to evolve, the significance of embedded engineering will only increase. Embracing the challenges and opportunities presented by advancements in artificial intelligence, IoT, and low-power computing is essential for engineers in this field. The call to action is clear: fostering a deeper understanding of embedded engineering will not only enhance product development but also pave the way for future innovations that can transform industries and improve lives.
What is embedded engineering?
Embedded engineering is a specialized field focused on the design and development of integrated hardware and software solutions that perform specific functions within larger mechanical or electrical systems.
In which sectors is embedded engineering commonly used?
Embedded engineering is prevalent in sectors such as medical devices, consumer electronics, and automotive controls.
What are some critical tasks performed by embedded systems?
Embedded systems perform critical tasks such as real-time processing and energy efficiency.
How do dedicated devices differ from general-purpose computing platforms?
Dedicated devices are tailored for specific applications, ensuring reliability and operational efficiency, whereas general-purpose computing platforms can perform a wide range of tasks.
What disciplines are included in embedded engineering?
Embedded engineering encompasses various disciplines, including hardware design, software development, and system integration.
What is the projected trend for integrated technologies in medical equipment by 2026?
Projections indicate that the number of integrated technologies in medical equipment will significantly increase by 2026, driven by the growing demand for advanced healthcare solutions.
What design principles are highlighted as important in successful case studies of embedded engineering?
Successful case studies emphasize the importance of modularity and scalability in design, allowing products to adapt to user needs and technological advancements.
