5 Best Practices for Signal Integrity Verification in Medical Devices
Ensure patient safety with essential signal integrity verification practices in medical...
Understanding the world of Printed Circuit Board (PCB) design is crucial for the success of medical devices, where precision and reliability are essential. This article explores the fundamental steps and best practices that enable designers to create effective PCBs specifically for the healthcare sector. As technology rapidly evolves and regulatory standards become more stringent, designers must navigate various challenges to ensure their creations not only function flawlessly but also meet industry expectations.
Printed Circuit Boards (PCBs) are fundamental components in healthcare devices, acting as the backbone for electrical connections. To design these boards effectively, it is crucial to grasp several key concepts:
PCB Structure: A PCB consists of layers of conductive material, typically copper, interspersed with insulating layers. This layered configuration is vital for ensuring optimal electrical performance and reliability in healthcare applications.
Types of PCBs: Different types of PCBs, including rigid, flexible, and rigid-flex, fulfill distinct roles in healthcare devices. For example, flexible PCBs are often utilized in wearable technology due to their lightweight and adaptable characteristics, allowing for seamless integration into compact designs.
Regulatory Standards: Adherence to stringent standards such as IPC Class II and Class III is essential for medical PCBs. These standards delineate critical safety and performance requirements, ensuring that products meet industry regulations and uphold high reliability.
Design Considerations: Important factors such as thermal management, signal integrity, and manufacturability are pivotal in PCB design. Effective thermal control is particularly significant, as it can substantially affect the performance and longevity of healthcare instruments. For instance, multilayer PCBs can enhance thermal performance by optimizing layer placement, which is essential for devices like surgical robots that may incorporate between 8 to 32 layers.
By mastering these foundational elements, designers can learn PCB design to create reliable and efficient healthcare tools that meet the rigorous demands of the industry.

To design a PCB for medical devices successfully, it is essential to utilize the right tools and software tailored to the industry's specific needs.
PCB Design Software: Selecting the appropriate software is crucial. Notable options include Altium Designer, known for its extensive features and cloud-based collaboration capabilities; KiCad, which offers professional-quality tools at no cost; and Eagle, which integrates seamlessly with mechanical software like Fusion 360. Each of these tools possesses unique strengths, making it vital to align your choice with the project's requirements.
Schematic Capture Tools: These tools are fundamental for creating the circuit diagrams that guide PCB layouts. Effective schematic capture capabilities are essential, as they ensure precision and facilitate the development process. Tools such as Altium Designer and DipTrace provide powerful features for this purpose, enabling engineers to create intricate layouts efficiently.
Simulation Software: Before finalizing your layout, employing simulation tools is necessary to identify potential issues related to signal integrity and thermal performance. This proactive approach can significantly mitigate the risk of costly revisions later in the development process. Advanced simulation features are available in tools like OrCAD, which is particularly beneficial for high-speed layouts.
Hardware Requirements: Ensure that your computer meets the specifications necessary to run your chosen software effectively. Adequate RAM, processing capability, and storage capacity are critical to managing the demands of PCB software, especially when dealing with complex healthcare equipment.
In addition to utilizing these tools, engineers must learn PCB design, plan and execute projects effectively, assess their chances of success, and recognize when a project is in jeopardy to intervene appropriately. Statistics indicate that the global PCB creation software market was valued at over USD 4.12 billion in 2025, with a projected growth rate of 13.7% CAGR, underscoring the increasing reliance on advanced creation tools in the healthcare technology sector. By employing these essential instruments and skills, healthcare equipment manufacturers can enhance their development processes, ensuring compliance with industry standards and improving product reliability.

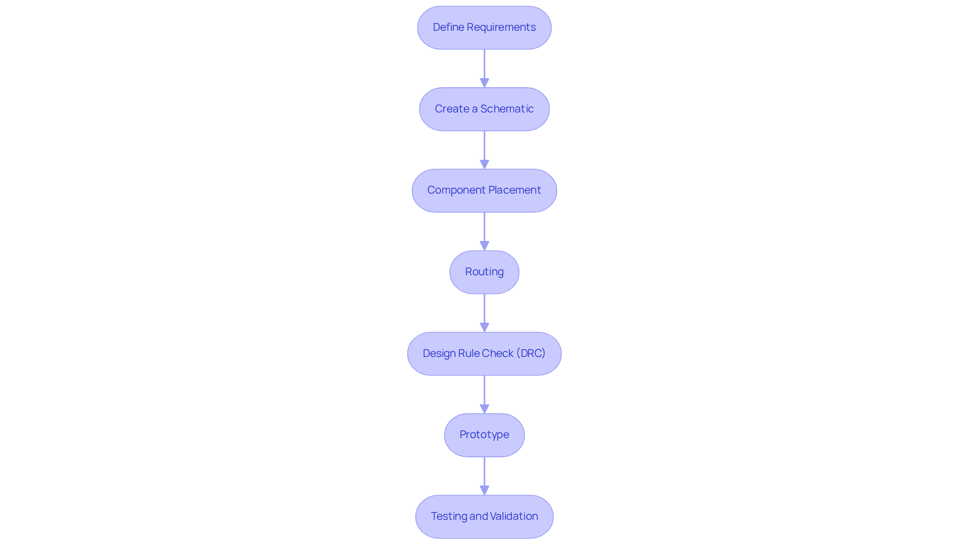
The PCB design process for medical devices encompasses several critical steps that ensure compliance with stringent regulatory standards and functional requirements, bolstered by Voler Systems' expertise in documentation compliance:
Define Requirements: Start by clearly outlining the specifications for your medical device. This includes essential factors such as size, power requirements, and functionality. Industry standards suggest a minimum of 15 samples for verifying normality in specifications, with 50 samples being ideal for achieving greater accuracy. Furthermore, adherence to regulatory standards such as 21 CFR Part 820 and IEC 60601 is crucial for compliance, and Voler Systems can provide guidance on how to learn PCB design in accordance with these regulations.
Create a Schematic: Employ PCB layout software to develop a schematic diagram that accurately represents the electrical connections and components. This foundational step is vital to learn PCB design, as it helps in visualizing the layout and ensuring all elements are accounted for.
Component Placement: Strategically position components on the PCB layout, considering signal flow, thermal management, and electromagnetic compatibility (EMC). To ensure proper placement that minimizes loop areas and reduces radiated emissions, which is critical for medical devices operating in electrically noisy environments, it is important to learn PCB design.
Routing: Connect components using traces, adhering to guidelines regarding trace width and spacing. High-speed signals necessitate controlled impedance routing to minimize interference, while sensitive analog signals should be routed away from noise sources to maintain signal integrity.
Design Rule Check (DRC): Conduct a DRC to identify potential issues in your layout, such as clearance violations or incorrect trace widths. This step is essential for ensuring that the PCB meets safety and performance standards set by regulatory bodies like the FDA and IEC, and it is important to learn PCB design to navigate these compliance checks, with Voler Systems offering support.
Prototype: Upon completing the layout, create a prototype PCB for testing. This phase is crucial for identifying functional issues before mass production, which helps us learn PCB design adjustments based on real-world performance.
Testing and Validation: Execute comprehensive testing to ensure the PCB meets all performance and safety standards. This includes stress testing, which can reduce the number of samples needed if it reveals a significantly higher failure rate than normal usage conditions. Additionally, thorough documentation, including the Design History File (DHF), is vital for FDA compliance when you learn PCB design. Adjustments should be made based on test results to ensure compliance with ISO 13485 and other relevant standards, with Voler Systems providing comprehensive documentation compliance support throughout this process.

Even with careful planning, issues can arise as you learn PCB design. Below are common problems encountered and strategies to address them:
Signal Integrity Issues: Noise or signal degradation can compromise device performance. To mitigate this, consider adjusting trace widths or incorporating ground planes.
Thermal Management Problems: Overheating poses a risk of device failure. Ensure adequate heat dissipation through strategic component placement and the use of thermal vias.
Manufacturability Challenges: A complex blueprint that does not adhere to manufacturing guidelines can result in production delays. Simplify your layout where feasible and engage with your manufacturer early in the design process. Additionally, be aware of common mistakes in manufacturing tests that may arise from planning oversights, impacting the overall quality and efficiency of your product.
Component Placement Errors: Incorrectly positioned components can lead to functionality issues. It is essential to double-check your layout against the schematic to ensure accuracy.
DRC Violations: Regularly conduct design rule checks throughout the design process to identify violations early, thus preventing costly revisions later. By addressing these common errors, you not only streamline the manufacturing process but also enhance the reliability of your electronic devices, which is crucial for those who want to learn PCB design.

Mastering PCB design is crucial for professionals in the medical device industry. By grasping foundational concepts, employing appropriate tools, and adhering to a structured design process, designers can produce reliable and compliant PCBs that satisfy the rigorous demands of healthcare applications.
This article underscores the essential elements of PCB design, including:
Each phase of the PCB design process-from defining requirements to testing and validation-is vital for ensuring that medical devices function safely and effectively. Moreover, addressing common design challenges can greatly enhance the overall quality and reliability of the final product.
The importance of effective PCB design in medical devices cannot be overstated. As technology evolves, adopting best practices and innovative tools will not only bolster product reliability but also play a pivotal role in the success of medical devices aimed at improving patient outcomes. Engaging in ongoing education and remaining informed about industry standards will empower designers to navigate the complexities of PCB design and foster innovation in healthcare technology.
What are Printed Circuit Boards (PCBs) and their role in healthcare devices?
PCBs are fundamental components in healthcare devices, serving as the backbone for electrical connections.
What is the structure of a PCB?
A PCB consists of layers of conductive material, typically copper, interspersed with insulating layers, which is vital for ensuring optimal electrical performance and reliability in healthcare applications.
What types of PCBs are used in healthcare devices?
Different types of PCBs include rigid, flexible, and rigid-flex. Flexible PCBs are often used in wearable technology due to their lightweight and adaptable characteristics.
What regulatory standards must medical PCBs adhere to?
Medical PCBs must comply with stringent standards such as IPC Class II and Class III, which outline critical safety and performance requirements to ensure high reliability and compliance with industry regulations.
What are the important design considerations for PCBs in healthcare?
Key design considerations include thermal management, signal integrity, and manufacturability. Effective thermal control is particularly significant for the performance and longevity of healthcare instruments.
How can multilayer PCBs enhance thermal performance?
Multilayer PCBs can enhance thermal performance by optimizing layer placement, which is essential for devices like surgical robots that may incorporate between 8 to 32 layers.
