5 Best Practices for Effective Medical Device Contract Design
Explore best practices for effective medical device contract design to ensure compliance...
Understanding the critical role of embedded software in medical devices is essential for ensuring their safe and effective operation. As these systems grow increasingly complex, effective collaboration with embedded software companies becomes a pivotal factor in successful product development. Teams must navigate challenges related to communication, regulatory compliance, and iterative testing to fully leverage their collaborative potential. This article explores best practices that not only enhance collaboration but also foster innovation within the medical device sector, ultimately leading to improved patient outcomes and more efficient development processes.
Embedded programs play a crucial role in the operation of medical instruments, coordinating hardware elements and facilitating communication between equipment and users. They perform essential tasks such as data acquisition from sensors, processing information, and executing commands to ensure safe and effective operation.
For example, in wearable health monitors, integrated programs process real-time data from sensors, delivering precise health metrics that users rely on. Understanding the role of embedded systems is vital for recognizing the complexities of application development and its significant impact on equipment performance and regulatory compliance.
By fostering a foundational understanding of these components, teams can enhance collaboration between hardware and application divisions, ensuring that all aspects of the product are seamlessly integrated and function as intended.
Additionally, Voler Systems excels in incorporating AI-driven engineering into their embedded systems, optimizing battery life through advanced power management solutions. By refining power management strategies, such as limiting transmission power and utilizing low-power sensors, Voler Systems guarantees that medical devices maintain reliable performance even under demanding conditions.

Establishing clear interaction channels is essential for effective collaboration among embedded software companies. Utilizing specialized platforms such as Slack or Microsoft Teams facilitates real-time communication, while shared documentation tools like Confluence or Google Docs enable seamless information exchange. Regularly scheduled meetings are crucial for reviewing progress, addressing challenges, and gathering feedback, ensuring alignment among all team members. Incorporating visual aids and structured agendas can further enhance focus during discussions.
Fostering an environment of transparent dialogue significantly reduces the likelihood of misunderstandings, ultimately improving project efficiency and promoting a collaborative spirit. Research indicates that 86% of employees believe poor collaboration and interaction are major contributors to workplace failures, underscoring the necessity for effective engagement strategies. Furthermore, effective communication can boost productivity by 25% when employees feel more engaged with their work and connected to their colleagues. Conversely, 43% of employers acknowledge that inadequate communication leads to missed deadlines and diminished productivity, highlighting the potential consequences of neglecting communication in embedded software projects.

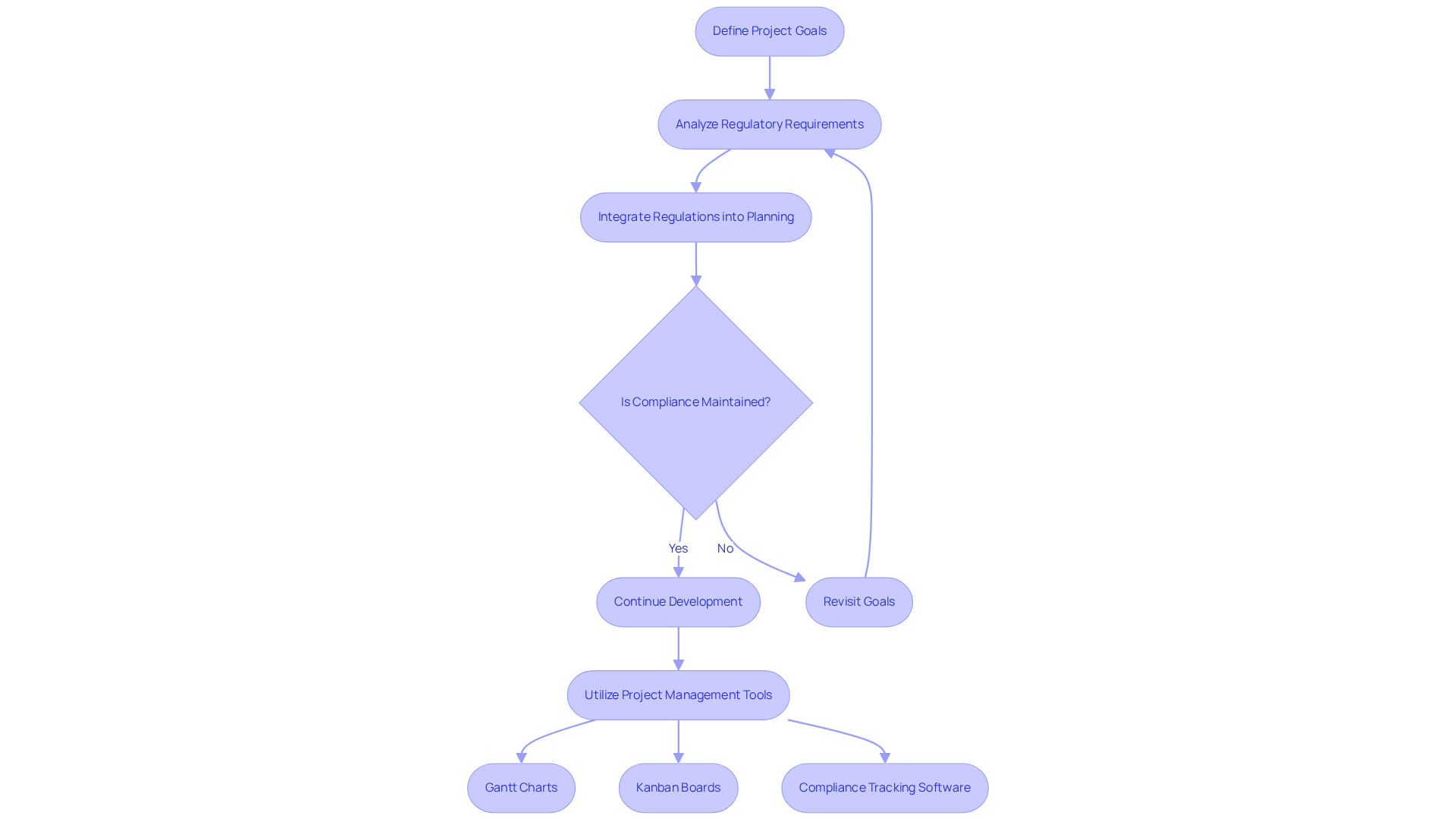
Successful collaboration in medical device initiatives depends on aligning objectives with regulatory expectations from the outset. This alignment requires a clear definition of goals and a comprehensive understanding of relevant regulatory requirements, including FDA guidelines and ISO standards. Notably, approximately 85 percent of 510(k) submissions received a Substantially Equivalent decision, highlighting the significance of adhering to these guidelines on the first submission. Therefore, teams should conduct a thorough analysis of these regulations and integrate them into their planning.
Regularly revisiting these goals throughout the development process is essential for maintaining compliance. Furthermore, utilizing project management tools such as:
can effectively monitor regulatory milestones, ensuring that the team remains focused on both project objectives and compliance requirements.

Integrating iterative testing and feedback loops into the development process is essential for ensuring the quality and reliability of medical products. This methodology involves conducting regular testing at various stages of development, enabling teams to identify and address issues early. Establishing feedback loops allows for the collection of insights from testing results, user experiences, and stakeholder input, which are crucial for refining product designs.
Recent trends in automated testing tools have streamlined this process, allowing teams to conduct thorough evaluations efficiently and effectively. By fostering a culture of continuous improvement, organizations can enhance product quality, mitigate compliance risks, and accelerate time to market. Testimonials from clients highlight Voler Systems' effectiveness in ensuring compliance with emissions and ESD standards, reinforcing the importance of feedback in product development.
Industry leaders emphasize that feedback is essential for learning and growth, reinforcing the notion that effective feedback loops are integral to successful product development in the medical device sector. For more insights on best practices in engineering design projects, refer to the table of contents.

Effective collaboration with embedded software companies is crucial for the success of medical device development. The integration of embedded software not only enhances the functionality of medical instruments but also ensures compliance with regulatory standards. By recognizing the pivotal role that embedded systems play, teams can cultivate better collaboration, resulting in improved product performance and safety.
Key strategies for achieving successful collaboration include:
The use of modern communication tools facilitates real-time interaction, while a comprehensive understanding of regulatory requirements helps teams maintain compliance throughout the development process. Furthermore, fostering a culture of continuous improvement through testing and feedback guarantees that products meet both user needs and industry standards.
Ultimately, the importance of effective collaboration in embedded software development cannot be overstated. By prioritizing communication, aligning objectives, and embracing iterative testing, organizations can enhance their product offerings and contribute to the advancement of healthcare technology. Adopting these best practices will pave the way for successful partnerships and innovative solutions in the medical device sector.
What is the role of embedded software in medical devices?
Embedded software coordinates hardware elements and facilitates communication between medical equipment and users, performing essential tasks like data acquisition, information processing, and command execution to ensure safe and effective operation.
How do embedded systems function in wearable health monitors?
In wearable health monitors, embedded programs process real-time data from sensors to deliver precise health metrics that users rely on for monitoring their health.
Why is it important to understand embedded systems in medical devices?
Understanding embedded systems is crucial for recognizing the complexities of application development and its impact on equipment performance and regulatory compliance.
How can teams improve collaboration in medical device development?
By fostering a foundational understanding of embedded systems, teams can enhance collaboration between hardware and application divisions, ensuring seamless integration and functionality of the product.
What innovations does Voler Systems incorporate into their embedded systems?
Voler Systems incorporates AI-driven engineering and advanced power management solutions to optimize battery life in medical devices.
What strategies does Voler Systems use for power management in medical devices?
Strategies include limiting transmission power and utilizing low-power sensors to ensure reliable performance of medical devices under demanding conditions.
